AI恐衝擊薪資稅收 法制局提六建議
AI浪潮下台灣潛藏三大隱憂,立法院法制局表示,我國稅收高度依賴所得稅體系,近年受僱人員報酬占GDP比重日益下降,營業盈餘占比卻呈現上升趨勢,一旦AI大規模替代勞動,恐出現薪資稅收流失與資本利得集中等風險,為此,法制局借鏡美、歐、星、韓等國制度,提出六大建議。
法制局在最新研究報告「AI替代勞動對我國所得稅結構及所得分配影響之初探」指出,AI對就業市場的衝擊具有行業與技能層級的差異性,即重複性、高標準化工作最易被取代,高技能數位職位則可能增長。
我國租稅體系中,所得稅不僅為主要財源來源亦承擔所得重分配的功能,當AI技術大規模替代勞動力時,若稅制未能同步調整,政府可能面臨「薪資所得稅基萎縮」與「資本利得過度集中於少數人」困境,影響政府使用租稅政策進行重分配的能力。
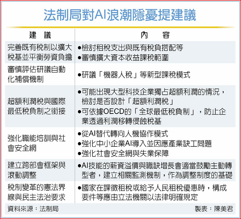
法制局提出六大建議,一是完善既有稅制以擴大稅基並平衡勞資負擔,包括檢討租稅支出與既有稅負搭配等,並審慎擴大資本收益課稅範圍;二是審慎評估研議自動化補償機制,面對AI衝擊勞動與稅基,各國開始討論新型課稅模式,其中包括徵收「機器人稅」,要求企業為每取代一個人類職位的機器或演算法繳納一定稅金。
三是超額利潤稅與國際最低稅負制之銜接。AI時代可能出現大型科技企業獨占超額利潤的情況,應檢討是否設計「超額利潤稅」,且應置於國際租稅協調架構中整體思考,可依據OECD的「全球最低稅負制」,防止企業透過利潤移轉侵蝕稅基;四是強化職能培訓與社會安全網,包括從AI替代轉向人機協作模式、強化中小企業AI導入並因應產業缺工問題,同時強化社會安全網與失業保障。
五是建立跨部會框架與滾動調整。AI技能的薪資溢價與職缺增長會適當鼓勵主動轉型者,應建立相關監測機制,作為財政與租稅政策調整制度的基礎;六是稅制變革的憲法界線與民主法治要求。AI引發的課稅議題涉及國家課稅權行使的憲法界限。國家在課徵租稅或給予人民租稅優惠時,其構成要件等應由立法機關以法律明確規定。

