政策追蹤>>卓揆擘劃13戰略產業藍圖 還要發行穩定幣、設主權基金...
半導體、AI等為發展重點,拚讓台灣更富強;擬修訂10法案,涵蓋能源、都更、投資
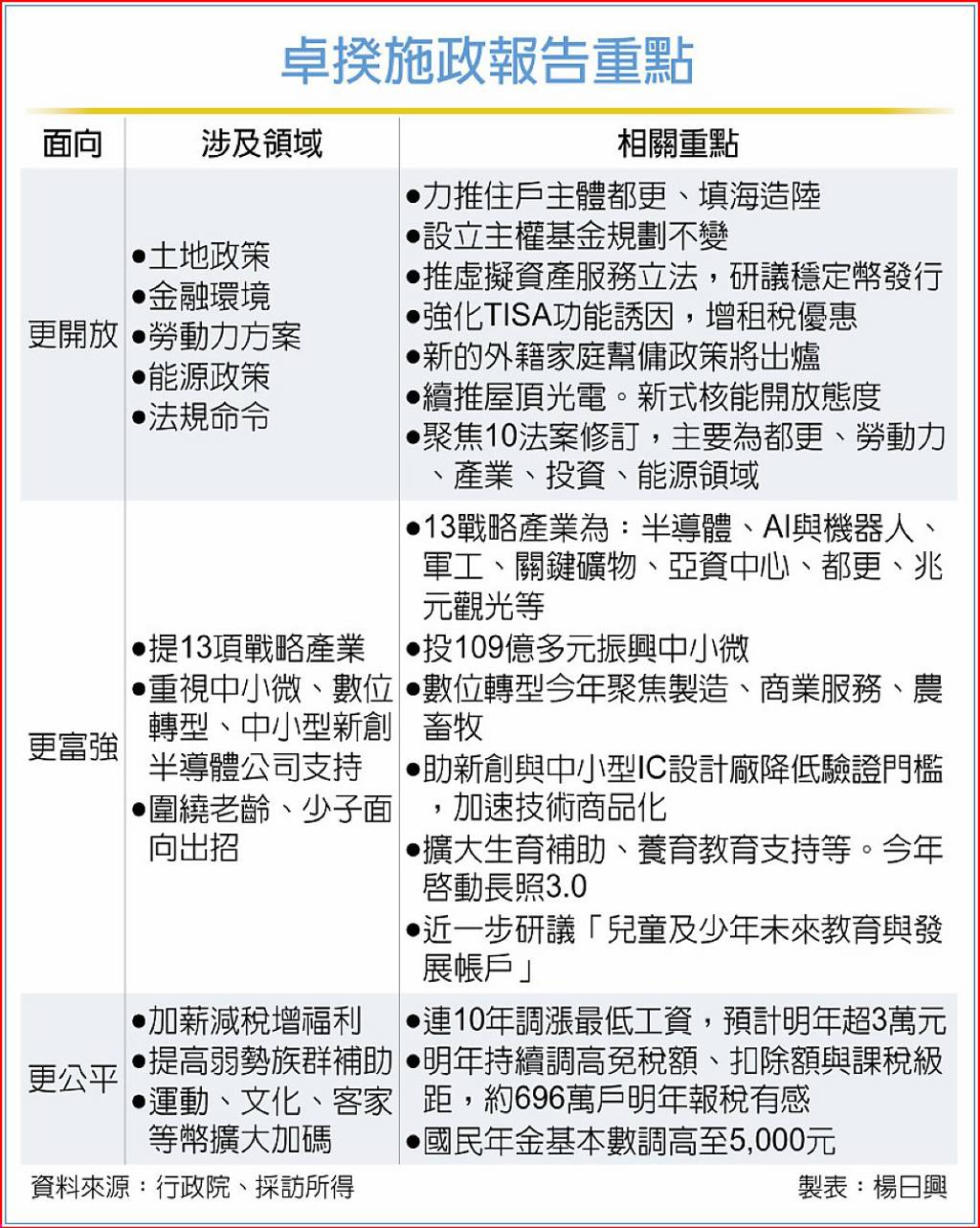
行政院長卓榮泰24日率隊赴立法院進行施政報告,對於台灣如何「更富強」,歸納出從半導體、AI等13項戰略產業要成為未來發展的重心,並整理十項要修訂的主要法案,涵蓋能源、都更、投資。
卓榮泰在國會以棒球國家隊徵召各路好手譬喻,台灣朝野來自不同政黨、對內能競爭、對外須團結,望新會期不分黨派,通過院版《財劃法》與總預算案。
在政府施政方向上,卓榮泰指出,為讓台灣更富強,政府將以13項戰略產業為發展重點。首先「半導體」要根留台灣、布局全球;「AI」以新十大建設為核心;強化「矽光子、量子」供應鏈自主韌性;「AI機器人」以台南柳營為核心基地,結合沙崙、六甲等機器人中心發展;「軍工」發展無人機與機器人;「安控」加速產業智慧化接軌國際;「次世代通訊」要打造衛星、6G模擬網、測試驗證平台等,加速商用化。
「關鍵礦物」方面,台美合作強化採礦、提煉、探索礦源等;「生技醫療」則整合自主技術與數據,驅動創新健康數據服務;「亞洲資產管理中心」會把高雄經驗複製到其他城市;「基礎公共建設及都市更新」將增加民間參與國家建設的誘因,增加導入以住戶為主體的自主都更;打造「百大文化基地」,強化台灣文創;會展、演唱會等經濟推動「兆元觀光產業」,台灣觀光研訓院也預計7月成立、與業界協力行銷台灣觀光。
卓榮泰指出,為打造更開放的法規環境,將進行十項法規修訂,主要涵蓋都更、勞力、投資、能源,包括《都市更新建築容積獎勵辦法》、《都市危險及老舊建築物建築容積獎勵辦法》、《外國技術人力工作資格及許可管理辦法》、《產業創新條例》、「歡迎台商回台投資行動方案審查作業要點」、「根留台灣企業加速投資行動方案審查作業要點」、「中小企業加速投資行動方案審查作業要點」、「中小企業加速投資貸款要點」、《再生能源憑證實施辦法》、《電業法》。
對其他面向,卓榮泰提及,包括中小微、數位轉型、老齡化相關的長照3.0與醫藥、少子化相關的生養教育相關政策,均是施政重點。

發行穩定幣、設主權基金...卓揆正面回應 還有「這些」也要更開放
行政院長卓榮泰24日提出在金融、能源等五大領域「更開放」,還對虛擬資產與TISA釋出正面訊號,並再提設立主權基金。
卓榮泰表示,去年經濟成長率與出口亮眼創高,希望透過成長拉動內需產業、強化國家各項基礎建設,打造更開放的台灣,特別是,金融環境要更開放,銀保證總資產已突破133兆元、十年成長近七成,顯示民間資金充沛,「亞洲資產管理中心」資管規模超越目標、「兆元投資國家發展方案」引導資金大幅成長。
對後續金融開放,卓榮泰說,正積極推動《虛擬資產服務法》立法,研議發行穩定幣等虛擬資產業務,對標國際趨勢。並強化台灣個人投資儲蓄帳戶(TISA)功能與誘因,如增加租稅優惠。
主權基金方面,卓榮泰表示,要設立打造國家級投資平台,助國內產業布局全球,建立資本來源與財政平衡機制,確保基金具回應全球經濟變化韌性與彈性。
至於能源政策的開放,卓榮泰說,核電在《核管法》修法過後,台電針對核二、核三廠,將依法定程序,提送再運轉計畫,並啟動自主安全檢查。而對新式核能,政府保持開放的態度,全面接觸各式先進技術。
對土地政策的開放上,除重啟公地放領政策,將推填海造陸計畫,增加港區與產業用地,並緩解剩餘土方去處困擾。政府還將加速推動住戶為主體的都更,放寬容積獎勵1.5倍上限,也會進一步增加容獎,鼓勵捐贈社宅、青年宅或婚育宅者,再加碼50%。
