台美關稅拔河 鄭麗君赴立院專案報告並備詢
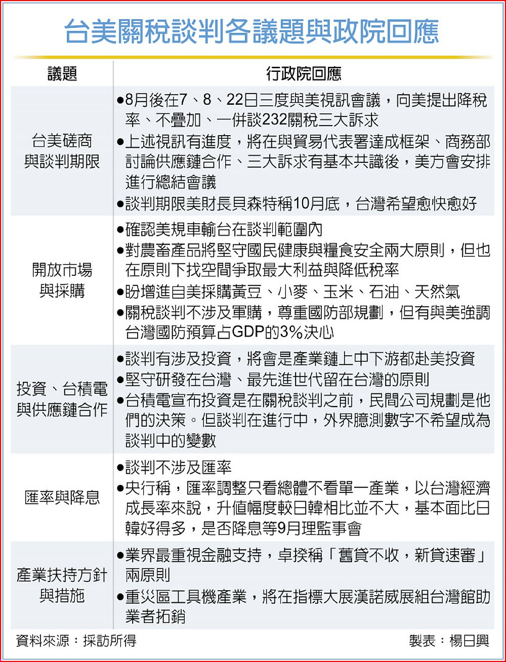
外界關注的關稅談判,正副閣揆25日共赴國會報告進度,終於在時隔半個月後、於22日與美再開視訊會議,提出降稅率、不疊加、一併綁定232條款三大訴求,推進最後總結會議。
副院長鄭麗君表示,在20%暫時性稅率後,在8月7、8、22日與美有過三次視訊會議,都有向美提出上述三大訴求,均有相關進度。但對象徵終點的總結會議,鄭麗君表示,還待與美貿易代表署逐條討論達成框架、與美商務部討論供應鏈合作、與美就三大訴求有基本共識後,美方將安排總結會議,屆時飛美進行。對談判期限,鄭麗君重申,美財長貝森特提10月底,台灣會盡速、愈快談成愈好。
鄭麗君表示,美方對市場開放有期待。外界關注農產品尤其美豬美牛的市場開放,將堅守國民健康、糧食安全兩大原則底線,但也稱,會在原則下找空間爭取最大利益、降低稅率。
值得注意,鄭麗君表示,後續與美談判主要任務在232條款及供應鏈合作投資等。而政院提供的書面資料,在未來談判方向也僅提232與供應鏈。加上經貿辦在8月1日稅率20%出爐時曾表示,台美就關稅、非關稅貿易障礙、貿易便捷化等達成一定共識。
政院25日在國會中雖沒有明白講出市場開放程度,但也疑似暗示在汽車與農畜產品等開放市場項目,雙方其實已談得差不多。對供應鏈合作與赴美投資,鄭麗君指出,台積投資美國是在談判之前,屬民間公司規劃與自主決策。但被問及1,650億美元是否包含在談判投資額時,鄭麗君也表示,不希望外界臆測的數字成談判中變數。
行政院長卓榮泰表示,會堅守最先進世代技術留在台灣、研發留台灣等原則。經濟部指出,過去是AI伺服器、顯卡對美順差較大,但赴美應會是整個產業鏈上中下游都去投資。明年度總預算分配集中至國防,不過鄭麗君重申,國防軍備等不在談判討論中。產業界所喊苦的匯率,她同樣表示,不在談判範圍中。
對產業界支持,卓榮泰指出,普遍最在乎金融支持已有具體措施,以舊貸不收回、新貸儘速審方針進行。經濟部指出,9月是兩年一度工具機漢諾威大展,此次組建台灣館助攻關稅苦主們拓銷。據政院書面資料,盼能增進自美採購黃豆、玉米、小麥、石油、天然氣等農工產品。

延伸閱讀:
鄭麗君:政府會依糧食安全、產業利益與美談判
台美對等關稅談判進行中,有關農業部分,行政院副院長鄭麗君今天表示,美方當然期待市場開放,但攸關糧食安全是台灣考量的原則,若對台灣有互補性項目,也許可以考量,政府會依糧食安全及產業利益與美方談判。
立法院會今天邀卓榮泰率同相關部會首長列席,提出「台美關稅談判之進程、方針、原則及台灣產業可能遭受之衝擊影響評估」專案報告,並備質詢。
民進黨立委陳冠廷關切農業項目在台美對等關稅談判中的情況,卓榮泰表示,目前雙方都提出一些方案,但都還沒有達成協議,也還沒到總結會議、聯合聲明,糧食安全及國民健康不能妥協。
農業部長陳駿季指出,有關稻作部分,農業部從今年初推動糧食安全升級方案,目前產地價非常好。稻米是糧食安全非常重要的產物,必須守護,雖然美國有期待,還是要持續溝通,現在談判還沒有結束,一定會守護糧食安全。
陳冠廷憂心美國產品進口,規模化及低成本對國內物價的影響。陳駿季說,不是所有零關稅都非常可怕,有一些產品是台灣的原物料,像是黃豆、小麥、玉米的部分,若零關稅進來後,國內的飼料成本會降低,對產業反而是好的,有一些產品本身,國內生產非常少,這類產品其實可以滿足消費者需求。
陳駿季表示,農業部有做非常多的分析,的確有一些產品是可能會受到衝擊,農業部也完成衝擊分析,也有因應方案。鄭麗君指出,農業敏感項目的確涉及糧食安全,美方當然會期待市場開放,不過,攸關糧食安全是台灣考量的原則,但是台灣沒辦法就每一項談,如果談了,是否屆時影響最終談判結果,「我們想要維護一個最好的結果」。
鄭麗君說,若是對台灣有互補性的項目,也許可以在考量的範圍,或者是,台灣依賴進口的部分,但進口部分在國家之間有替代,這也是一種考量,政府會綜合糧食安全及產業利益,跟美方做相關談判。

