主權AI興起 吳誠文 推應用系統國產化
因應主權AI興起,國科會主委吳誠文24日接受本報專訪時表示,將推關鍵應用系統「國產化」。台灣有領先世界的半導體技術,但服務國際大廠相對可惜,台灣應該發展自己的應用系統,不僅是下個階段的機會,也能固守資安與國安。
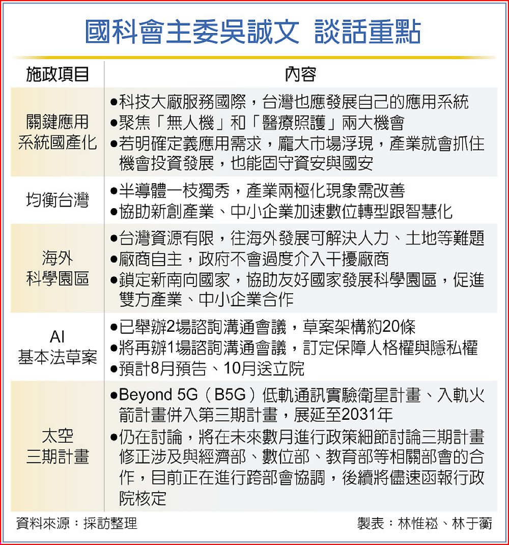
他強調,將重點培育國內系統研發人員,同時點出「無人機」和「醫療照護」兩大機會,台灣若明確定義出應用需求,龐大的市場就會浮現,產業就會抓住機會投資發展。台灣半導體產業一枝獨秀、在國際上大鳴大放,但半導體除服務國際大廠,台灣也應該發展擁有自己系統的公司;現階段台灣科技廠主要對接都是國際公司,提供高價值晶片讓國際公司的價值翻上百倍,卻沒有培養自己的系統公司,是接下來要努力的方向。
跨部會攜手學界 拚應用自主化
吳誠文說,台灣製造的消費性半導體、高階計算機或AI使用的半導體晶片,在全球占據領先地位,當前不論AI系統、手機筆電終端系統均由國外廠商發展出來,即便有自己生產的筆電,也僅變化外觀,沒有使用台灣自產的系統。為強化主權AI,台灣須建立國內自主AI系統,國科會將跨部會與經濟部、衛福部合作,也會在學校支持,讓台灣電子設備製造業未來能做到應用自主化。
此外,要致力培養各類型系統研發人員,不論是從產業或國防安全角度,擁有自己的科技系統,讓關鍵技術留台,才能避免因疫情或地緣政治面對斷鏈風險。
吳誠文說,台灣在無人機和醫療兩大領域相當有機會,當前台灣在無人機的發展主要陷入無法量產降低成本的困境,但大街小巷都有餐飲外送需求、或是便利商店物流、電商網購送貨,甚至在農業、國土邊坡巡檢等都是無人機可嘗試的市場,關鍵在明確定義無人機的應用。
邁入超高齡社會 居家醫療急需自有系統
他指出,2025年台灣將邁入超高齡社會,透過科技實現精準醫療,讓「在宅醫療」、「居家醫療」的普及,醫生可線上問診、病人雲端傳遞量血壓或病徵等資訊,處方領藥也能順利在社區完成,但所有數據資料並不能直接透過Google或Amazon系統傳遞,台灣要發展自有的系統,達到科技應用自主。
台灣的科技技術發展,已可做到無人機晶片設定飛行路徑、攝影機搭配AI辨識地形、通訊IC控制等先進技術,但如沒有可觀的需求量,廠商難以斥資數億投入晶片開發,最終只好做國際大廠代工、或購買國外關鍵零組件。一旦無人機的應用明確化、醫療照護體系健全,市場隱藏的大量需求將浮現,台灣就有機會發展自己的商業模式。

均衡台灣 吳誠文助:新創、中小企業數位轉型
國科會主委吳誠文指出,台灣科技產業實力有目共睹,不過也出現兩極化現象,除半導體、AI外,其它產業未同步快速發展,未來將協助新創產業、中小企業加速數位轉型跟智慧化,並朝國際供應鏈發展,這是「均衡台灣」的重要政策。
吳誠文表示,台灣強勢的半導體、電子製造業成為全球關注焦點,一枝獨秀,但就現狀發展來看,似乎有點不均衡,其它產業並非同步發展。
吳誠文認為,要協助台灣傳統產業、各行各業均衡、快速發展,包含區域、產業均衡,不只有注重科技面向,這是國科會的努力目標之一。
至於如何協助各產業發展?吳誠文表示,台灣的科學園區成為日本、美國觀察學習典範,政府也持續與國際分享管理經驗,未來「海外科學園區」構想,將結合新南向政策,協助廠商與印度等東協國家強化合作,促進雙方產業發展及中小企業合作。
他表示,國科會一直鼓勵台灣優質廠商、中小企業往國際發展,畢竟國內資源有限,而新南向國家正在發展中,很多產業、供應鏈都會有機會外移。
為均衡區域發展,吳誠文表示會跟經濟部合作,協助推動其他產業數位轉型跟智慧化,也會跟教育部共同運用學界力量,讓人力有足夠量能協助產業發展,未來將提出有更具體的計劃方向。
對各界關切的《AI基本法》草案,吳誠文說,現階段已舉辦2場諮詢溝通會議,在兼顧人權的前提下,擬具20條左右的草案。基本法草案將在不影響AI創新發展的前提下,鼓勵各行各業安全應用人工智慧。草案原定今年底出爐,不過為了因應AI產業興起與進展,將加快立法腳步,預計今年8月預告、10月底正式提出;未來還會有1場諮詢溝通會議,明確訂定保障人權與人類自主的原則,要求AI不能侵害人格權與隱私權。
