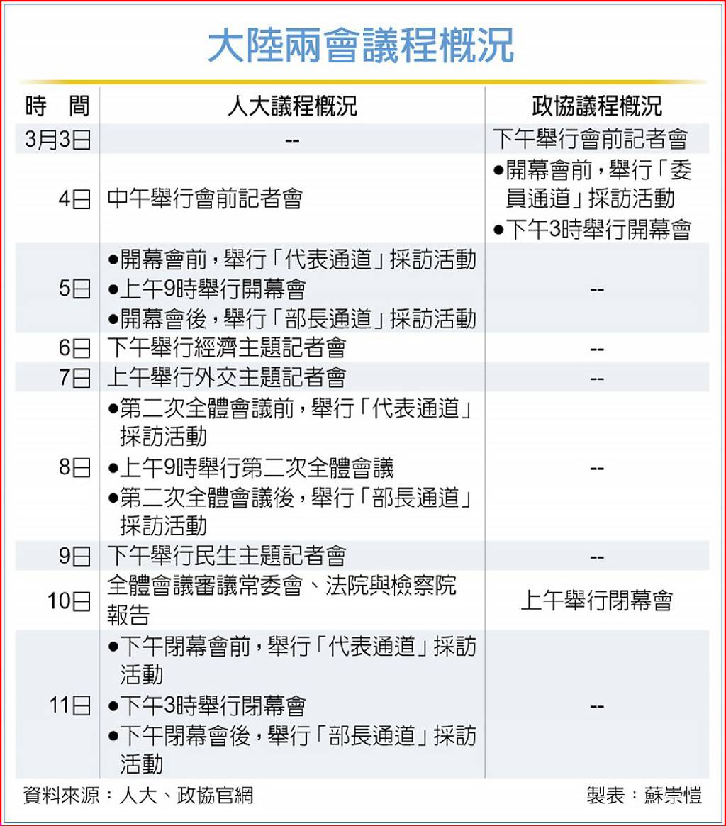
人大開幕!陸今年GDP增長目標約5% 赤字率4%
大陸全國人大5日開幕,根據披露政府工作報告,今年發展主要預期目標是:國內生產總值增長5%左右;城鎮調查失業率5.5%左右,城鎮新增就業1,200萬人以上,居民消費價格漲幅2%左右;居民收入增長和經濟增長同步,國際收支保持基本平衡;糧食產量1.4兆斤左右;單位國內生產總價能耗降低3%左右,生態環境質量持續改善。
實施更加積極的財政政策。統籌安排收入、債券等各類財政資金,確保財政政策持續用力、更加給力。今年赤字率擬按4%左右安排、比上年提高1個百分點,赤字規模人民幣(下同)5.66兆元、比上年增加1.6兆元。一般公共預算支出規模29.7兆元、比上年增加1.2兆元。擬發行超長期特別國債1.3兆元、比上年增加3,000億元。
擬發行特別國債5,000億元,支持國有大型商業銀行補充資本。 擬安排地方政府專項債券4.4兆元、比上年增加5,000億元,重點用於投資建設、土地收儲和收購存量商品房、消化地方政府拖欠企業賬款等。今年合計新增政府債務總規模11.86兆元、比上年增加2.9兆元,財政支出強度明顯加大。
實施適度寬鬆的貨幣政策。發揮好貨幣政策工具的總量和結構雙重功能,適時將準降息,保持流動性充裕,使社會融資規模、貨幣供應量增長同經濟增長、價格總水準預期目標相匹配。
優化和創新結構性貨幣政策工具,更大力度促進樓市股市健康發展,加大對科技創新、綠色發展、提振消費以及民營、小微企業等的支援。 進一步疏通貨幣策傳導管道,完善利率形成和傳導機制,落實無還本續貸政策,強化融資增信和風險分擔等支援措施。
推動社會綜合融資成本下降,提升金融服務可獲得性和便利度。保持人民幣匯率在合理均衡水準上的基本穩定。拓展中央銀行巨集觀審慎與金融穩定功能,創新金融工具,維護金融市場穩定。
政府工作報告指出,我們要堅持貫徹新時代黨解決台灣問題的總體方略,堅持一個中國原則和「九二共識」,堅決反對「台獨」 分裂和外部勢力干涉,推動兩岸關係和平發展。完善促進兩岸經濟文化交流合作制度和政策,深化兩岸融合發展,增進兩岸同胞福祉,堅定不移推進祖國統一大業,攜手共創民族復興偉業。
延伸閱讀:
大陸十五五啟動 官方聚焦兩議題
大陸全國「兩會」(人大和政協會議)4日登場,由於2025年是「十四五」收官之年,也是「十五五」規劃啟動之年,大陸全國政協主席王滬寧4日表示,今年主要工作之一,要聚焦國民經濟和社會發展的重大戰略性問題,開展深入調查研究,為中共中央制定「十五五」規劃建議建真言、謀良策。
在涉台方面,身為對台政策「二把手」的王滬寧,僅在回顧2024年工作時提到,「舉辦第七屆兩岸基層治理論壇、第十八屆河洛文化研討會」,但在展望2025年主要工作中並未提及。5日全國人大開幕,政府工作報將有對台論述。
王滬寧在政協開幕式上進行全國政協常委會工作報告時表示,2024年是實現「十四五」規劃目標任務的關鍵一年,中國式現代化取得新的重大成就。對於2025年主要工作,要把服務中國式現代化建設作為工作主線,聚焦中共中央關心和人民群眾關切,著眼事關國民經濟和社會發展的重大戰略性問題,組織開展深入調查研究,為中共中央制定「十五五」規劃建議「建真言、謀良策」。
對此,曾參與過多個五年規劃編製的北京清華大學中國發展規劃研究院常務副院長董煜表示,跟「十四五」相比,「十五五」最大變化是在規劃編製階段,國際環境發生比較重大的變化,挑戰和不利因素明顯增多。大國競爭、大國博弈可能會進一步加劇,將針對更多領域爭取話語權。
董煜表示,「十四五」將中共十九大已經明確的目標,透過規劃進一步細化時間表和路線圖,中共二十大又對2035年目標做出進一步的描述,「十五五」規劃的制定也應據此做出更新。
北京清華大學國情研究院副院長鄢一龍指出,大陸擴大內需不是權宜之計,而是策略之舉。2024年以來推出的「兩重」(重大戰略實施和重點領域安全能力建設)、「兩新」(大規模設備更新和消費品以舊換新)政策非常精準有效。「十五五」時期,還需要在擴大內需方面進行更系統的設計。

